At the current time Eleboards supports the following media types
- JPEG
- PNG
Eleboards supports 720P, 1080P & 4K resolution media. In both horizontal and vertical orientations. When media is uploaded it follows one of 2 rules depending on the format of the media uploaded.
The Process of Deciding What To Do With Your Media
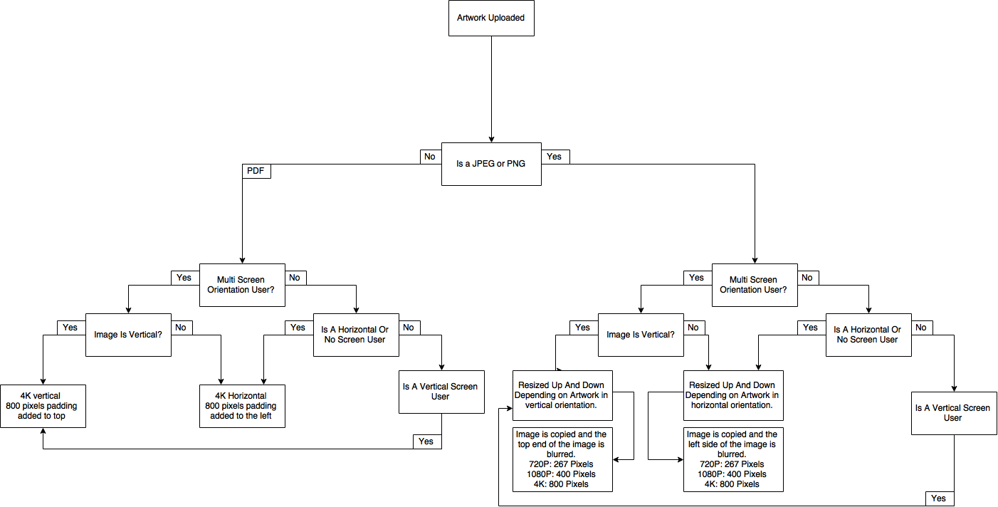
Below is a flowchart of the process that decides how we process your media.

If you are in a multi screen orientation environment such as using Horizontal screens as well as vertical screens.
After you have uploaded your media you will be asked to upload the alternate orientation. These will then be "combined" in your media stack when you edit a mode. When your mode is reloaded the image that is correct for your screen will be shown.
You can flick between both orientations using the button on the bottom right of the screen on the edit mode page.
JPEG's & PNG's
As soon as the media is uploaded we will process the media as laid out below. This 2 phase method allows for a much faster wait time.
- When you first upload an image we will process the image to the Resolution you require for your setup. During this phase we will also not blur the sidebar portion of the screen.
- e.g. If you have 2 720P screens and 5 1080P screens Eleboards will process the media for 720P and 1080P.
- In the second pass we will process the remaining sizes and generate a sidebar blurred version.
- So using the example above we will then process the 4K media along with blurring the sidebar portion of the image. We then notify the screen to update just that image if it requires the blurred version.
PDF Documents
When the media is uploaded we will convert the first page of the PDF into a 4K image. From this we then adjust the image and add a padding of 802px to the left hand side(Horizontal) or 802px to the top for Vertical PDF's. At this point we treat the PDF as a image and it will follow the steps listed above.
Image Sizings(For JPEG's & PNG's)
Below is the sizing for different screen sizes. You should design your artwork for the largest size screen you deal with.
720P Horizontal
Screen Width: 1280 Pixels
Screen Height: 720 Pixels
Optional Depending On Mode Configuration*;
Sidebar Blur: 267 Pixels
Blur Location: Left Hand Side
720P Vertical
Screen Width: 720 Pixels
Screen Height: 1280 Pixels
Optional Depending On Mode Configuration*;
Sidebar Blur: 267 Pixels
Blur Location: Top of Screen
1080P Horizontal
Screen Width: 1920 Pixels
Screen Height: 1080 Pixels
Optional Depending On Mode Configuration*;
Sidebar Blur: 400 Pixels
Blur Location: Left Hand Side
1080P Vertical
Screen Width: 1080 Pixels
Screen Height: 1920 Pixels
Optional Depending On Mode Configuration*;
Sidebar Blur: 400 Pixels
Blur Location: Top of Screen
4K Horizontal
Screen Width: 3840 Pixels
Screen Height: 2160 Pixels
Optional Depending On Mode Configuration*;
Sidebar Blur: 800 Pixels
Blur Location: Left Hand Side
4K Vertical
Screen Width: 2160 Pixels
Screen Height: 3840 Pixels
Optional Depending On Mode Configuration*;
Sidebar Blur: 800 Pixels
Blur Location: Top of Screen
*You can disable the sidebar from the edit mode screen. This will disable the sidebar allowing you to use the full screen.
Clocks.
You should consider how much space is being lost to the clock you have chosen.
Clocks will vary in size. Developers should have included in their Description how big a space their clock will take.